割裂可以将此中的面、线给复制出一份,下面我们看看具体该如何利用。
工具/原料
- C4D软件
方式/步骤
- 1
如图,在这里成立一个模子,然后将其c失落,选择面层级选项栏,

- 2
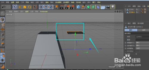
选择此中的一个面,这时辰可以看到右侧图层位置只有一个图层

- 3
然后点击下右键就可以找到割裂属性了,点击选择割裂

- 4
选择了割裂后,就可以将选中的面给复制出一份,如图右侧的图层可以看到多出一个图层来

- 5
这时辰若是想要分手复制出来的面,需要先选择左侧的模子模式选项

- 6
这时辰再移动复制出来的图层,就可以看到是多出来了一个面,如图所示

注重事项
- 若是此经验对您有帮忙,请左侧投票/存眷,感谢大师的撑持^_^








