word转pdf格局在投送简历或者不但愿word乱码时经常利用,那么手机上怎么完当作呢。

工具/原料
- WPS Office
方式/步骤
- 1
点击手机上的WPS Office,打开你需要转换的word文档。

- 2
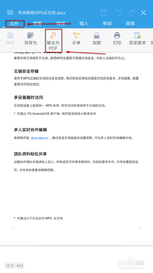
点击文档上方东西栏中的“文件”,鄙人拉选项中选择“转换为PDF"。

- 3
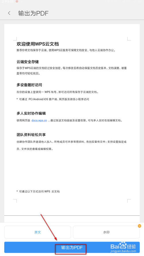
点击屏幕下方的”输出为PDF",如下图所示。

- 4
在弹出窗口中可点窜文件名称,文件保留路径,点窜后点击“输出为PDF"。

- 5
转换完当作后,在WPS Office本家儿页点击打开,在右侧点击保留的位置,这里保留到了WPS云文档。

- 6
鄙人拉选项中点击你转换的文档就可以进行分享了。

注重事项
- 转换时注重文档保留位置,便利找到








