首先说一下,本人对声音要求不是出格高,在列位年夜神面前属于小白,本人有线用的是apple的小白兔,所以我的程度仅限于此,若是太专业的有调app评测很专业,我的这个评测是平价耳机的评测,并且仅代表本人的不雅点!
本人历时半年多,混迹于蓝牙耳机的市场,有些本身采办,有些利用伴侣的体验,以下仅是小我在遴选蓝牙耳机时辰的一丝丝经验分享给大师!
注:我遴选的都是一些店肆评分高,整体品牌的口碑好的牌子(在我领会规模内,误伤其它厂商实属无心)。没有口碑或者经常和客户发生冲突的出了工作不去负责的我都pass失落了。还有一些经常淘宝上店肆刷票据太假的我也pass失落了!
跟着手机厂商逐个将手机的3.5mm耳机接孔干失落后,越来越多的人起头注重到蓝牙耳机了!
那么我们该如何区选择一条目合适的蓝牙耳机呢?
工具/原料
- 耳机N条目
- 电脑,人,手机(iPhone 小米 华为 一+ )
方式/步骤
- 1
选择你要明白你为何要采办蓝牙耳机!
1. 为了健身房活动!(隔噪好一些的,佩带安定的,防汗性好一些的)
2. 就是为了便携!也不要怎么猛烈活动什么的?对声音也没有什么太年夜的追求?
3. 为了便利因为耳机接口没了,一充电就不克不及听音乐了!日常平凡工作糊口用的然后对声音稍微在意一些!
4. 边玩游戏边充电并且不公放。
。。。。。。。。
年夜致可以分为这么几类。
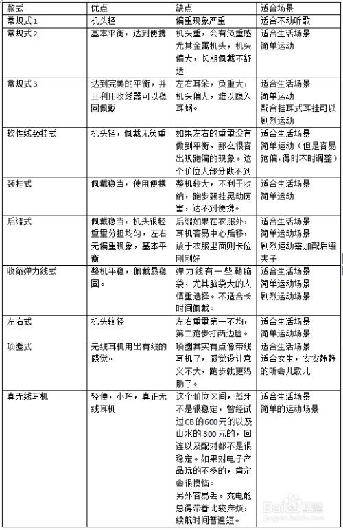
- 2
Ok那么蓝牙耳机良多格式那些格式适合哪些场景呢?
1. 常规式1 单侧侧重电池和芯片属于一体
2. 常规式2 电池放于机头 金属材质,机身会侧重
3. 常规式3 左边电池右边节制板
4. 颈挂式
5. 弹力线颈挂式
6. 后缀式
7. 缩短线式
8. 摆布式
9. 项圈式
10. 真无线耳机


- 3
大师可以按照价位,需求偏向,筛选出几条目适合的蓝牙耳机。
- 4
那么接下来我们就深切的就蓝牙耳机的几个机能做一个对比!
第一 蓝牙机能的毗连不变性
年夜部门厂家对于蓝牙芯片没有明白的做出公示,所以我们测试只能颠末三个方面的表示来对比蓝牙芯片的根基机能。
开机毗连速度代表:在完当作初次配对的环境下,再次开机毗连速度。
回连速度:在毗连状况下,我们有时走出了蓝牙耳机的毗连规模,当毗连间断后再次回到
毗连规模后,回连的速度。
最长的毗连距离:蓝牙耳机在空旷情况下最长的毗连距离。

- 5
以上成果不是出格精确因为并不是所有耳机一次性全数拿到去评测的,可是物理情况根基一致。
总结:
从上面也不难发现小米可以说是业界的良心水准,三条目蓝牙耳机蓝牙方案的机能表示都很不错,可以说在硬件选择,软件调试的方面都做的很棒。
别的鹿图的产物,测试成果也不错,开机回连的表示,不像一个小厂家能做出的水准,很不变,硬件选择也是CSR的方案(看介绍,没有拆机考据),软件调试也很优异!
- 6
接下来说一下音质了
我仅仅局限于我这种小白兔级此外程度来评测这几条目耳机的音质。
我本身独自琢磨的将音质分为两个部门去评测。(并不专业,年夜神勿喷)
第一:声音方面,本家儿如果振膜的表示,好的振膜和差的振膜发出的声音仍是有不同的。
第二:音效方面,本家儿如果蓝牙芯片对音乐的解析度的问题,条理感是否强,然后人声表示,布景音的恍惚水平。
以下是成果

- 7
排名前三的就是这几条目了,
别的没有上榜的小米的项圈蓝牙耳机表示也很棒,网易严选X3,EP52这三条目应该可以并列到第四。
至于酷我酷狗年夜康的我感受振膜一般,不是出格好,声音表示有点空,不扎实。
续航可以说是蓝牙耳机的一年夜机能,这个其实很难靠一时的评测来给出最终结论,
因为电池的寿命也是很年夜的一块儿问题,良多耳机都虚标,别的利用半年摆布根基用时30分钟了!
下面这些品牌吧,筛选的口碑什么的还算不错,理论不会有这中欺诈的现象。

- 8
最后给到的是一些附加机能的对比数据

注重事项
- 最后我说一下吃鸡的问题,根基蓝牙耳机城市有20-30ms的延迟现象,吃鸡的话生怕对于高手来说是无法知足的,可是对于年夜部门人来说也许会接管!
- 大师有没有筛选出适合本身的耳机呢?







