针对正式版下载后不懂切换汉语的小伴侣我这里简单介绍一下

工具/原料
- blender2.8正式版
方式/步骤
- 1
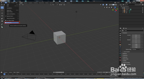
首先左键点击打开软件后首先点击右上角Edit

- 2
然后左键单击设置Preferences...

- 3
左键单击选择Interface

- 4
然后左键单击勾选Translation

- 5
接下来就是选择中英文切换选项点开Language下拉栏

- 6
选择简体中文Simplified Chinese

- 7
最后就是勾选起Tooltips New Data interface三个选项就可以切换当作汉语啦








